

一.选课时间:
第一轮(筛选制)时间:
6月11日(周一)10:00—6月14日(周四)16:00
第一轮选课确认时间:6月19日(周二)10点开始课表确认
第二轮(优先制)时间:
6月20日(周三)13:30—6月26日(周二)16:00
副修和重修选课时间:6月21日(周四)10:00—6月26日16:00
学院教务科手工选课时间6月22日(周五)9:00—6月26日16:00
第三轮选课于下学期初,时间待定。
二.选课操作
选课网址 //jwgl1.bocaipt88.com,输用户名和密码(用户名称为学号,初始密码为身份证号)后,点击“登录”按钮后进入选课页面,具体操作流程见《博彩平台-全球最大的博彩平台 选课操作指南》附件。副修选课、重修选课、跨专业、年级选课功能在第二轮选课开通。为方便同学们利用手机等移动端进行选课,学校在“移动教务”APP上开通了选课功能, 网页菜单与移动教务菜单对应关系:“选专业(跨专业、年级)课”对应“教学任务选课”,“选体育课”对应“体育选课”,“选通识教育选修课”对应“全校公选课选课”,移动教务APP目前还不支持选重修和副修课,重修和副修选课还需在网页上选。
三.移动教务APP下载
苹果版在App Store中搜索“杭师大移动教务”下载,安卓版下载地址二维码见下图,建议用浏览器下载,若微信扫描无法显示,点击右上角的“…”后,在浏览器中打开后下载。
安卓版(4.33M) |
四.机房安排
因第二轮选课采用优先制,为确保第二轮选课正常,学校将与6月20日开放机房给同学们选课,具体安排如下:
仓前校区:
6月20日下午1点到4点开放恕园16号楼202、302机房。
下沙校区:
6月20日下午1点到4点开放信息楼205、301楼机房。
由于学校提供的电脑有限,建议有机房的学院开放给学生选课。
五.注意事项
1.本学期选课第一轮采用筛选制(跟选课时间的先后顺序无关),第一轮选课大家无需恐慌,都能选上,第一轮选课结束后按专业、年级随机淘汰,第二轮采用优先制(先选先中),选课总学分原则上不能超30。
2.除《大学体育》外的必修类课程均已按行政班选上,可以退选改选其他班级。
3.体育课教学是按项目开展的,每人只能选一门体育课程。关体育选课可咨询体育与健康学院教务科,办公地点在下沙教学楼D517办公室,办公电话28861691(韩老师)。
4. 所有必修类课程,选了课程教材也默认征订了, 若必修课不要订教材,可在“教材确认”栏目里删除,所有课程是否预订教材由学生自己决定,教材一旦征订后原则上不予退。
5. 因培养方案对非本专业选修课有学分要求的、转专业或其它原因,需进行跨专业、年级选课,可在“选专业(跨专业)课”页面里点击“跨专业选课”后进行选课。
6.副修选课必须在“选副修课”菜单里选,否则无法认定成副修课程,副修选课的功能在第二轮选课开通。
7.选课结束后一定要在“信息查询—学生个人课表”里确定是否选课成功,因为第一轮选课结束后有部分课程因选课人数偏少而停开的,因此同学们务必在6月19日10点以后去选课系统里确认自己是否选课成功,并且在“网上选课—教材确认”里确认是否需要征订教材。
8.若所选课程有冲突,可按课程免听管理办法办理免听申请,申请总学分不能超过6分,免听手续在下学期两周之前完成。
9.非主专业选修课只能选专业课,不能用通识教育选修课来冲抵非主专业选修课。
10.若同学利用选课软件选课的一经发现学校将停用帐号,并予以纪律处分。
11.因各种特殊情况没选上课的同学,可联系开课学院给予解决,下表是选课相关部门的办公地点和电话。
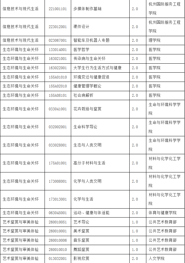
六.核心通识课课程目录
1
2
3
文化创意学院教务科
2018年6月12日
地址:博彩平台-全球最大的博彩平台
仓前校区恕园1号楼4层
Copyright@2019 博彩平台-全球最大的博彩平台
电话:0571-28865774
监督邮箱:wcxyjw@126.com
公安备案号:33011002011919 浙ICP备11056902号-1
官方微信
学院文件
表格下载
党建工作